校友
|
考生
|
在校生
|
教职工
|
门户
|
江西省政府与中华全国供销合作总社省部共建院校 全国供销系统示范性高职院校 江西省示范性高职院校 江西省“双高”A档院校 教育部首批职业院校数字校园建设试点校 世界技能大赛集训基地 江西教育旅游示范区(国家AAA级景区)
首页
学校概况
纪检监察
教学
科研
招生考试
学院通道
产教融合
信息服务
学校坚持“质量立校、人才兴校、
特色强校、依法治校、文化铸校”
的创新发展之路
学校简介
现任领导
校园风貌
电子地图
学校宣传片
学校坚持“质量立校、人才兴校、
特色强校、依法治校、文化铸校”
的创新发展之路
学校坚持“质量立校、人才兴校、
特色强校、依法治校、文化铸校”
的创新发展之路
教务处
全国现代文旅行业产教融合共同体
旅游职教集团
江西商贸物流行业产教融合共同体
江西供销职业教育集团
学校坚持“质量立校、人才兴校、
特色强校、依法治校、文化铸校”
的创新发展之路
学校坚持“质量立校、人才兴校、
特色强校、依法治校、文化铸校”
的创新发展之路
学校坚持“质量立校、人才兴校、
特色强校、依法治校、文化铸校”
的创新发展之路
旅游学院
经济管理学院
会计金融学院
国际商务学院
机电与建筑工程学院
体育学院
艺术传媒与计算机学院
学校坚持“质量立校、人才兴校、
特色强校、依法治校、文化铸校”
的创新发展之路
校企合作
就业指导
校友工作
创新创业
学校坚持“质量立校、人才兴校、
特色强校、依法治校、文化铸校”
的创新发展之路
信息公开
联系方式
校历查询
校车路线
各类查询
首页
学校概况
+
学校简介
现任领导
校园风貌
电子地图
学校宣传片
纪检监察
教学
+
教务处
全国现代文旅行业产教融合共同体
旅游职教集团
江西商贸物流行业产教融合共同体
江西供销职业教育集团
科研
招生考试
学院通道
产教融合
信息服务
+
信息公开
联系方式
校历查询
校车路线
各类查询
校友
|
考生
|
在校生
|
教职工
|
门户
|
信息公开
基本信息
党务公开
招生考试信息
教学质量信息
学生管理服务信息
学风建设信息
人事师资信息
对外交流与合作信息
财务、资产及收费信息
信息公开年报
其他
您所在的位置:
首页
-
信息服务
-
信息公开
-
财务、资产及收费信息
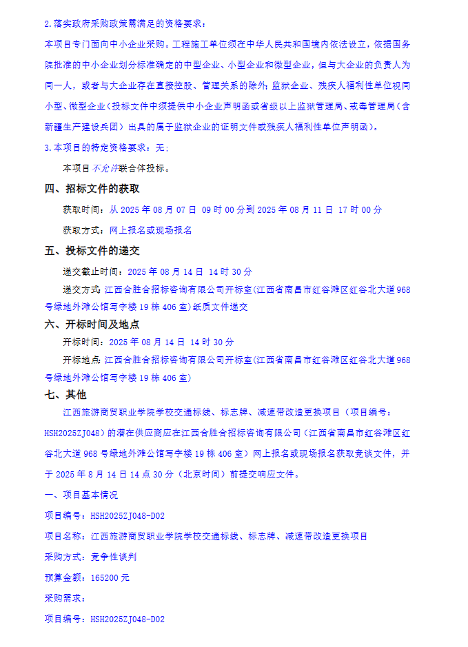
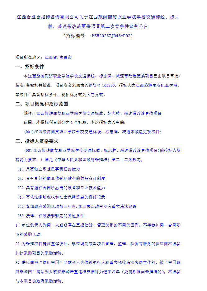
江西合胜合招标咨询有限公司关于江西旅游商贸职业学院学校交通标线、标志牌、减速带改造更换项目第二次竞争性谈判公告(招标编号::HSH2025ZJ048-D02)
发布者 : 党委宣传统战部
发布日期 : 2025-08-06